咨询电话:400-966-1965
简体中文
简体中文
English
首页
森林动态
零碳度假区
走进森林
党务政务
预定中心
森林文创
森呼吸 零距离
黄海国家森林公园,华东地区最大的森林氧吧
您所在位置:
首页>
招标公告
>
招标公告其他类
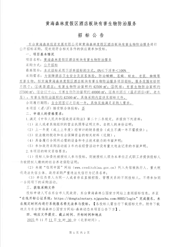
黄海森林度假区酒店板块有害生物防治服务
作者:
发布时间: 2025-10-21 15:23
信息来源:
招标文件定稿黄海森林度假区酒店板块有害生物防治服务(1).doc
热门内容
招标公告(6月14日)
2023-06-14 17:22:19
招标公告(6月29日)
2023-06-29 17:25:18
招标公告(6月5日)
2023-06-05 20:57:09
招标公告(6月16日)
2023-06-16 17:17:30